0. 목차
런드리고 ~ 총평
1. 런드리고
브랜드 분석
의식주 분야의 혁신으로 현대인의 삶을 더욱 윤택하게 만들겠다는 라이프스타일 브랜드
미래의 삶을 만드는 비전으로, 세탁 산업 혁신(런드리고)는 그 시작이다.
여유와 가치 / 혁신 IT 기술 / 지속가능성 추구
세탁서비스 앱에서 가장 높은 인지도 구축하고 있다.
로고&심볼
22년 상반기에 리브랜딩을 진행하면서
자체적으로 폰트 개발, 배경을 형광 빛깔에서 진한 민트색으로 변경했다.
G가 미니멀하면서 엣지있는 형태.
이 화살표는 심볼로 활용되며, 정사각형 앱 로고에도 들어간다.
런드리고 측에서는 인공적인 느낌보다
세탁 후의 상쾌하고 깨끗한 느낌을 표현하기 위한 취지라고 설명했다.
이를 위해 기존 세탁 시장과는 차별화되는 핵심 경쟁력부터
런드리고가 지향하는 가치의 선순환까지
런드리고의 Core Value를 ‘화살표’라는 심볼에 담아 다양한 형태의 키 그래픽으로 표현했다.
런드리고 전용 서체는 일관된 브랜드 아이덴티티 표현을 위해
로고타입과 조화를 이루도록 개발했다.
메인 컬러인 그린은 일상의 혁신을 상징하는 동시에 세탁 후의 상쾌하고 깨끗한 무드를 전달,
서브 컬러는 정제되고 깨끗한 세탁과 일상을 연상시키는 웜그레이다.
의견
브랜드 로고에서 초록색이란 건강과 평온, 돈, 자연환경을 의미하므로
라이프스타일 브랜드에 더해 지속가능성을 중시하는 사명이 잘 반영됐다고 생각한다.
간결할 수 있는 텍스트에서 포인트를 줬다고 생각. 기존 폰트보다 부드러운 느낌을 준다.
초록색 바탕에 화살표 모양 G, 보자마자 G마켓이 떠올라서 아쉬웠지만,
런드리고의 서비스나 비전을 생각해봤을 때 최선이었을 수 있다는 생각을 했다.
앱 환경
홈, 스토어, 수거신청, 이용내역, 마이페이지로 구성되어 있다.
전체적으로 흰색과 로고의 민트색을 사용한다.
홈 상단은 브랜드 스토리, 신규 서비스, 이벤트가 노출되는 롤링배너다.
그 아래로, 자유이용 서비스 ~ 월정액 서비스 목록이 이어지고
하단에 런드리고의 라이프 스타일 관련 콘텐츠가 있다.
스토어에서는 라이프스타일 전반의 제품들 판매 중이다(프로모션도 진행).
수거신청에서는 며칠동안 이용했는지 이용일 수를 표시한다.
의견
앱 시작 시 LaundryGo 라는 텍스트에서 G만 회전을 하면서 로딩이 되는데
이 액션이 고객의 경험을 긍정적으로 만드는 디테일이라고 생각했다.
요새 포털과 SNS에서 흔히 볼 수 있는 다크모드를 적용할 순 없을까 하는 생각이 떠올랐으나,
세탁의 이미지와 맞지 않고 로고의 민트색을 살리기 어렵다는 생각이 들었다.
‘세탁없는 생활 000일 째’라는 수거 신청의 텍스트가
런드리고 충성 고객들의 이용 만족도를 높여줄 것이라 생각이 들었다.
브랜드 방향성 - ’세탁 없는 세탁의 시작’
가정 내 세탁 생활에 대한 리포트를 작성해 발표하며 세탁에 드는 시간적 비용을 지적한다.
런드리고는 ‘세탁 서비스’ 그 이상의 가치를 전달하고자 하며
더 가치있는 일에 시간을 쓰고, 공간을 보다 효율적으로 활용하는 일련의 활동을 하기 바라고 있다.
런드리24 빨래방 운영, 비즈니스 세탁 서비스, 의류 보관 서비스 등으로
세탁 사업 내 사업 다각화 중이다.
스토어에서 세탁 용품을 포함해 청소용품, 생활의류(파자마, 스타킹 등)으로
라이프 스타일 전반의 제품을 취급한다.
의견
세탁소라고 하면 이불빨래, 드라이클리닝 때문에라도 1년에 몇번씩은 방문해야 한다.
다양한 세탁용품의 등장이나 무인 세탁소가 개인들이 세탁을 손쉽게 하게끔 도와주고 있지만
명품이나 고급 스니커즈 등의 소비가 증가하며 특수 세탁에 대한 수요가 발생하면서
여전히 세탁에 대한 수요는 유지되고 있다.
1인 가구가 지속적으로 증가하는 추세에서, 1인 가구들에겐 세탁은 상당히 번거로운 과정이다.
세탁기 자체의 구매나 관리도 그러하고 옷감, 옷의 종류에 맞춰서 세탁하는데에
여유가 없는 사람들은 이 과정에서 쉽게 피로를 느낀다. 그 수요를 잘 파악했다고 생각한다.
마케팅
카피라이팅
OOOO, 런드리고
입고, 덮고, 런드리고 / 먹고, 놀고, 런드리고 / 야근하고, 런드리고 / 다 귀찮고, 런드리고 /
신경 끄고, 런드리고 / 꼼꼼하고, 런드리고 / 한밤자고, 런드리고 / 안심하고, 런드리고 /
걱정말고 런드리고
이제 세탁말고, 런드리고
세탁없는 세탁의 시작, 비대면 모바일 세탁소
의견
간단한 8글자를 이용해 서비스의 특징과 느낌을 소비자에게 각인시킨다.
‘세탁’이란 생활의 일부를 ‘런드리고’에 맡겨라. 신뢰해라.
세탁 자체를 런드리고로 대체해라. 이런 느낌을 받을 수 있다.
2. 경쟁사 조사
경쟁사
런드리고 | 세탁특공대 | 크린토피아 | |
서비스지역 | 서울 / 경기 일부 | 서울 / 경기 일부 | 전국 - 수거배달 가능한 매장 반경 1km |
가격(셔츠기준) | 1,900~ | 1,900~ | 2,500~ |
배송비 | 3,500 | 3,500 | 4,000 |
세탁소요시간 | 일반 - 익일
프리미엄,수선 - 2일 | 일반 - 익일
가죽, 대형카펫 등 - 최대 2주 | 매장별로 차이 有
예약일부터 2~3일 소요까지 |
특이사항 | 서비스과정에서
사고가 있음 | 서비스과정에서
사고가 있음 | - |
세탁 서비스 업체들이 발전된 첨단 기술을 바탕으로 고급화, 차별화 전략을 내세워 고객 유치에 힘쏟고 있다. ‘런드리고’는 이 경쟁에서 선두주자로 부상하고 있다.
세탁 서비스에도 무인 빨래방, 비대면 수거/배달, 특수 세탁 전문 등
세탁 서비스의 하위 카테고리도 다양하다.
수거/배달 서비스의 경우 대부분 각 지역에서 특정 브랜드가 강한 성향을 보이고 있으며,
대형 업체의 경우 수도권(서울/경기)만 가능한 상태이다.
경쟁사를 비대면 세탁서비스를 기준으로 잡으면
런드리고가 서비스하는 서울 경기 지역과 겹치는 세탁 특공대가 있고,
전국적으로 지점이 많은 크린토피아는 수거/배달 서비스 하는 매장을 찾아봐야 한다.
불만족 후기 사례가 많지 않지만 분명히 존재하고 있다.
런드리고는 세탁특공대와 달리 웹에서는 가격표나 가이드를 확인할 수 없고, 앱을 설치해야 확인할 수 있다. 다만, 런드리고가 더 다양한 카테고리와 세분화된 가격플랜을 보여주고 있다.
세탁특공대는 자유 이용을 중심으로 통합 월 정액 가격플랜이 존재하고,
런드리고는 자유 이용보다는 세분화된 고객에 입맛에 맞춘 구독 모델이 중심이다.
수거/배달 서비스에 배송비까지 추가되어 가격이 상당해 보이지만,
편차가 큰 동네세탁소들을 제외하면 의외로 크린토피아처럼 대중적인 프랜차이즈랑
가격 면에서 큰 차이가 나지 않는다는 것을 확인할 수 있었다.
또한 서비스 과정에서 일어나는 사고 사례가 꽤 있지만
현재 규모도 작고, 기존 고객들의 만족도가 높아 눈에 띄지 않는 것 같다고 생각한다.
3. 서비스 분석
핵심 서비스
구분 | 고객 | 가치 | 기능 |
수거 & 배달 | 세탁보다 더 가치있는 일에 시간을 사용하고 싶은 고객
→ 추구하는 가치에
소비를 아끼지 않는
젊은 세대 | 고객이 집 밖으로 나서지 않고도 세탁을 할 수 있음.
e커머스에서 할 수 있는 경험을
세탁 과정에서도 느낄 수 있음. | 집(또는 지정장소)으로
세탁물이 수거와 배달됨. |
서비스 세분화 | 불필요한 서비스를
돈을 들여 쓰지 않고
정확히 자신에게 맞는 세탁 서비스를 찾는 고객 | 고객의 니즈과 세탁 빈도에 따라 폭넓은 선택지를 제공함 | 셔츠, 드라이, 이불 등의
카테고리와 여러 가격대의 구독 모델 |
주요 타겟
1~4인 가구 구성원 중 세탁을 주기적으로 처리해야 하지만
업무강도가 높아 시간을 분배하기 어려운 직장인, 전문직 종사자
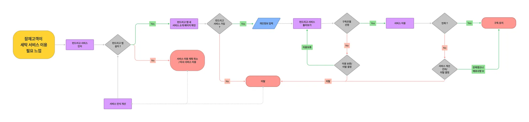
서비스 이용 Flowchart
의견
필요성 인지부터 서비스 이용에 만족해 구독을 유지하기까지
최소 4개의 이탈 지점이 있는 것으로 생각하고 작성했다.
서비스 사용자가 자신의 시간을 투자해 대체할 수 있는 일이므로
인지 과정, 서비스 인식이 최대한 긍정적이어야 한다.
4. 사업 전략
비즈니스모델
고객/기업에게 간편화된 비대면/무인/대량 세탁 서비스를 제공하고
구독/계약을 통한 정기적인 수익 확보
의견
런드리고 앱 내에서 볼 수 있는 자체 브랜드와 생활용품 판매량은 현재 다른 서비스에 비해
현저히 저조한 편이므로 생략하였다. (서비스 매출액의 1/130 수준)
수익모델
※ 중소기업회계처리 특례에 따라 법인세는 없다.
의견
매출액보다 적자가 더 높게 나오고 있으나 투자가 굳은 와중에도 시리즈 C 투자 유치에 성공하는 등
투자사들은 높은 매출 성장율(3년 전 대비 20배 이상)과 앞으로의 성장성에 주목하는 듯 하다.
높은 적자에도 자금 수혈은 10개 이상의 투자처에서 이어지고 있으며,
적극적인 인수와 해외 진출로 사업을 빠르게 확장해나가고 있다.
언론에 따르면 22년 3분기 매출액은 전기(21년 3분기)의 약 3배 실적을 냈다고 하므로
의식주컴퍼니의 행보는 확실히 눈여겨볼만하다.
2019년
런드리고 서비스 런칭
•
경쟁사 세탁특공대(15년 런칭)에 비해 아주 최근 개업했다.
Series A 투자 유치(65억 규모)
서울 전역 서비스 지역 확장
•
빠른 투자를 받아 서비스 지역을 확장해 유저 풀을 늘렸다.
2020년
Series B 투자 유치(170억 규모)
•
지속적인 투자를 받으면서 2021년 사업 규모 늘릴 자금을 끌어왔다.
2021년
비대면 수선 서비스 출시
•
좀 더 사용자들에게 개인화된 경험을 제공하려고 노력한다.
(수선은 사람마다 다 요청 사항이 아주 제각각인 서비스이기 때문)
런드리고 성수 팩토리 개소
•
런드리고 서비스의 주요 거점이 생겼다.
스마트팩토리 EPC 전문회사 인수
•
효율적으로 많은 물량을 쳐내기 위한 기술력을 자체적으로 가지기 위해 인수한 것이라고 생각한다. 런드리고는 잘 깔아둔 인프라를 기반으로 한 성장을 목표로 하고 있다고 생각한다.
독자적 자동 의류 출고 시스템 개발 및 적용
•
타사와 차별화된 기술력을 가지기 위한 노력 중 한 가지.
Series B-bridge 투자 유치(500억 규모)
•
꾸준히 투자를 밀어주는 투자사들이 있다.
1회 이용 서비스 출시
•
구독 모델 기반이다 보니 잠재고객들이 한 번 써볼 수 있게 출시한 서비스라고 생각한다.
커머스 서비스 및 자체 라이프 스타일 브랜드 ‘라이프고스온’ 출시
•
라이프스타일의 일부가 되겠다는 회사의 비전 따라 자체적인 제품 생산도 시작했다.
2022년
호텔 세탁 사업 ‘크린누리’ 인수로 B2B 사업 진출
•
B2B 사업은 고정적이고 매출액이 큰 계약이다.
인수를 통해 진출한 것은 B2B와 B2C 모두 우위를 점령하려는 판단이라고 생각한다.
스마트 무인세탁소 ‘런드리24’ 출시
•
1인 가구와 원룸 주거공간이 증가하면서 꾸준히 상승한 무인세탁소에도 진입.
런드리고가 밀고 있는 특징 중 하나인 ‘스마트’함을 무인세탁소 브랜드에 녹여냈다.
광고를 보면 이 성향이 잘 나타난다.
리브랜딩
•
기존보다 더 자연스럽고 쾌적한 느낌을 주기 위해 자체 폰트 개발로 리브랜딩
런드리고 군포 팩토리 개소
•
성수 팩토리 하나로 소화하기 힘든 경기 지역 서비스의 거점이 될 것이다.
프리미엄 세탁 서비스 런칭
•
명품 세탁 등, 일반 세탁물과 다르게 취급되어야 하는 품목들까지 잡으려 한다.
Series C 투자 유치(490억 규모)
•
높은 성장성이 꾸준한 자금 조달을 만들고 있다.
2021년 회계 기준(영업손실 13,636,172,069원)으로 고객이 100,000원을 결제했을때
기업이 얻을 수 있는 수익은 -104,615원이다.
의견
고객이 쓰는 돈의 2배를 지출하고 있는 셈인데,
이는 재정적으로 확실히 건전하지 않은 상황이라고 볼 수 있다.
5. UX/UI
UX적 관점
•
메뉴트리
•
핵심화면
화면구성
•
핵심화면 1 - 롤링배너, 가이드, 가격표
◦
런드리고의 주요 소식과 런드리고의 친근한 이미지를 보여줄 수 있는 콘텐츠 노출
◦
신규 고객이 가장 궁금해할 정보로 롤링배너 우측 상단에 배치.
일반적으로는 검색 기능이 있는 자리다.
•
핵심화면 2 - 자유이용 서비스
◦
신규고객 또는 서비스 체험을 원하는 고객들이 구독보단
덜 부담스럽게 이용 가능하도록 상단 배치.
•
핵심화면 3 - 월정액 서비스
◦
한 화면에서 월정액의 베스트 매출인 ‘드라이온리’까지 보여준다.
스크롤 하면 자유이용이나 1회 이용에서 만족했을 시
선택할 수 있는 선택지들을 다양하게 확인 가능
•
하단 메뉴바 (홈-스토어-수거신청-이용내역-MY)
◦
스토어를 제외하고 이 앱에서 가장 중요한 메뉴들이다.
스토어는 런드리고에서 한창 추진중인 것이라고 생각한다.
•
핵심화면 4 - 수거신청
◦
누르면 이벤트 팝업이 노출되고,
평화로운 일상의 움직이는 일러스트가 크게 공간을 차지.
◦
세탁없는 생활 000일 째를 통해 이용하고 있다는 마음을 잡을 수 있고,
신규 요금제 출시에 대한 안내를 하단에서 확인할 수 있다.
◦
핵심화면 5 - 수거신청 버튼
▪
대부분의 유저인 오른손잡이들이 엄지로 누를 수 있게
수거신청 버튼이 우측 하단에 배치되어 있다.
▪
런드리고 브랜드 컬러 사용
•
핵심화면 6 - 서비스 상세
◦
의류의 종류를 시각적으로 볼 수 있는 깔끔한 배경
◦
통신사 요금제가 생각나는 가격대별 작명
◦
핵심화면 7 - 서비스 요금
▪
할인율은 이전의 브랜드 컬러인 형광빛 노랑이 아직 사용되고 있다.
UI적 관점
컨셉 (2, 3, 5, 7)
•
흰 배경에 넉넉한 여백으로 모든 페이지 구성
•
브랜드 이미지에 맞는 쾌적한 느낌을 제공
색상 (2, 3, 6)
•
로고에 사용되는 녹색, 텍스트의 검정색만 사용하고 배경은 모두 흰색
의류나 제품 이미지는 모두 실사 이미지 사용
•
대부분의 페이지에서 통일성을 느낄 수 있다.
모양 (2, 5)
•
버튼과 이미지는 모두 모서리가 둥근 정사각형을 사용
•
부드럽고 친근한 느낌
질감 / 무늬 (1, 2, 6)
•
따로 질감이나 무늬가 없는 배경
•
마찬가지로 쾌적한 느낌을 제공한다.
폰트 (1, 2, 3, 5)
•
리브랜딩 때 자체개발한 폰트를 모든 부분에서 적용하였다.
•
이전과 달리 자체개발 폰트로 인해서 브랜드의 아이덴티티를 강조할 수 있다.
움직이는 화면(로딩중, 수거신청) (4)
•
Laundry Go의 G 모양이 돌아가면서 다음 페이지로 랜딩된다.
•
잠시동안의 시간이지만 G가 돌아가면서 사용자를 지루하지 않게 해준다.
기타 (1~7)
•
전체적으로 횡스크롤이 아닌 상하 스크롤로만 움직일 수 있다.
6. 문제리스트
문제리스트 | 문제점 | 솔루션 |
1. 서비스 분석 - 마케팅
(광고, 프로모션 등) | 런드리고는 3~5초짜리
짧은 영상 광고 외에 대외적으로 잠재고객들에게 노출하는 이렇다 할 콘텐츠, 프로모션 활동이 없다. | 런드리24(무인세탁소)처럼 스마트한 이미지를 강조한 광고를 충분히 런드리고 서비스에도 적용할 수 있다고 생각한다.
서비스 지역 확장과 입소문 마케팅도 좋지만 현재 서비스 지역의 고객들을 더 유치해서 현재 있는 인프라를 적극적으로 활용하는 것이 좋다. |
2. 서비스 분석 - 마케팅
(고객 인지 과정) | ‘왜 이 서비스를 사용해야 하는가’가 아직은 부족하다고 생각한다. | 세탁 과정을 대체해서 더 나은 라이프스타일을 추구하는 브랜드의 메세지는 좋지만, 여전히 설득력이 부족하다고 생각한다.
동네 세탁소는 지점마다 차이가 있겠지만, 가격 비교 결과 경쟁사인 크린토피아의 경우 가격적으로 큰 차이가 없었다고 느꼈다.
추후 가격 인상 계획이 있더라도 사업 초기인 지금은 가격적인 이점을 어필해도 좋지 않나 하는 생각이다. |
3. 사업전략적 관점
(수익성 개선) | 매출액의 2배만큼 지출을 하고 있는 상황이다.
재무 건전성이 우려된다. | 공격적인 사업확장과 인프라 투자, 가파른 매출액 상승은 좋지만 자금 관리에 신경써야 한다고 생각한다.
현재 서비스 지역에서의 고객 유치 강화를 통해 운영 평균 단가를 낮춰서 수익성 개선을 해보는게 좋겠다. |
7. 비교 - A/B 테스트
기존 | 솔루션 적용 | |
마케팅 개선(1) | 7초정도의 짧은 영상광고 | 스마트함이 강조되는 15초 이상의 TV CF 및 홍보 콘텐츠 |
장점 | 짧고 강한 카피라이팅에 적격 | 런드리24 광고의 스마트함을
런드리고 광고에서도 느낄 수 있음 |
단점 | 그만큼 강하지 않다면 기억에서 금방 소멸한다. | 런드리24 광고와 혼동을 느낄 수 있다. |
(솔루션 예시)
기존 | 솔루션 적용 | |
마케팅 개선(2) | 세탁 활동을 대체해 라이프 스타일 개선 | 기존의 라이프 스타일 친화적에 더해
서비스 이용의 경제성을 강조 |
장점 | 좀 더 일상생활에 편해지고, 친밀하고 따뜻한 감성을 느낄 수 있음 | 기존 감성에 더해 서비스의 경제성 강조 → 설득력 증가 |
단점 | 세탁 활동을 대체할 필요를 느끼지 못하거나, 구태여라는 생각이 든다면 다시 다가가기 힘듬. | 고객마다 다양한 이용 패턴 때문에 정확한 경제성을 측정하기 어려움 |
(솔루션 예시)
기존 | 솔루션 적용 | |
사업전략적 개선 | 매출액 대비
2배가 넘는 매출원가와 판관비 | 지속적인 사업 계열, 서비스 지역 확장보다 당분간 운영중인 서비스 지역을 우선 |
장점 | 없음. 투자로 버티는중 | 재무 상태에 안정감을 줄 수 있음 |
단점 | 재무 상태가 건전하지 않음 | 수익성 개선을 보장할 수 없음 |
(솔루션 참고 이미지)
8. 총평
역기획 프로젝트를 하게 된 취지 & <런드리고> 선정 이유
’기획’이라는 활동은 내가 공부했던 마케팅 분야뿐 아니라
기업을 이윤추구 활동을 하는 전반에서 의사결정에 앞선 과정이라고 생각했다.
따라서 기획에 대한 이해는 더 합리적인 의사결정과 더 설득력있는 제안을 할 수 있게
나의 능력치를 키울 수 있을 것이라고 믿었다.
기획에 대해 알아보던 차에 들어간 스터디에서 기존에 있는 서비스를 분석해 인사이트를 얻고
개선점을 찾아내면서 또 계속된 자기객관화를 통해 주관에 갇히지 않는 법을 연습하는
’역기획’이라는 프로세스를 알게 되었다.
이 과정에 관심이 생겼고, 차별화된 역기획 포트폴리오 제작을 위해
대중들의 인지도는 높지만 이해도가 높지는 않은 특정 브랜드 하나를 선정하였다.
비대면 세탁 서비스를 표방하는 런드리고는 사업 규모가 그렇게 크지 않음에도
눈에 띄는 인지도와 성장세를 가지고 있어서 선정하였다.
역기획을 진행하면서 어려웠던 점 & 극복 및 개선 사항
먼저, ‘기획’ 자체에 대한 이해 부족으로 인해,
답을 보면 이해는 되지만 막상 분석을 통해 ‘인사이트’를 뽑으라고 하면
’인사이트’가 아니라 ‘사실’들을 자꾸 가져왔다.
’사실’과 나의 의견을 구분하는 연습을 통해서
’사실’을 볼 때 나는 어떤 것을 보고,
다른 사람들이 본 것에 대해 어떻게 생각하는지 등을 생각하며
다양한 측면에서 주관적인 의견을 제시하고, 타인의 의견을 경청하게 되었다.
또, 나의 의견을 제시하기 시작하면서
’의견’이란 것은 나의 주관이 들어가기 마련이지만 근거가 부실했다.
그리고 나의 주관이 들어가도 그것을 다시 객관적으로 바라보아야 했는데
나의 주관 안에 갇히지 않는 부분이 가장 어려웠다.
문제리스트를 기반으로 솔루션을 제시하면서
내가 지적했던 문제들에 내가 제시한 솔루션을 제시했을 때
과연 내가 기대했던 것만큼의 성과가 있을까? 라는 질문은
생각보다 그렇지 않은 경우가 많았다.
이를 깨닫는 과정들에서 이러한 문제점들을 극복하고,
이 문서가 좀 더 양질의 문서가 될 수 있게끔 만들 수 있었다.
‘<런드리고> 역기획’에 대한 총평
런드리고 서비스에 대해서는
세탁 사업체들의 온라인 진출에 관해서 기존 세탁 사업체들의 시도는 있어왔으나
여전히 동네마다 있는 일반 세탁소의 영향력이 강하며,
세탁/수선 시에 고객이 요청하는 사항을 온전히 반영하거나
혹은 세탁 서비스에 대한 문제제기를 온라인 상으로 대응하기 쉽지 않았다.
런드리고는 서비스 런칭 자체가 오래되지 않았지만
‘세탁 서비스’를 중심으로 물류 시스템 구축에 힘쓴 뒤 서비스를 빠르게 개선/다각화 해나갔다.
이것이 런드리고가 첫 세탁 업계 유니콘으로 주목받는 이유라고 생각한다.
고객에게 친근하고 따뜻한 느낌의 브랜딩을 가져간 채로,
물류 인프라의 강점을 기반으로 성장중이라고 할 수 있다.
하지만, 브랜드 측면에서 봤을 때 봤던 장점과는 달리 보이는 부분들이 있었다.
양질의 서비스와 좋은 리브랜딩으로 고객만족도를 높게 유지하고 있지만
매출액의 2배 가까이 되는 영업손실로 인해 재무 건전성이 의심되었으며
기존 서비스 지역의 인구밀도로 봤을 때 여전히 이용률이 적다는 사실을 확인할 수 있었다.
이번 <런드리고> 역기획 프로젝트를 통해서
’기획’이라는 활동에 대해 좀 더 심도 깊게 알아갈 수 있었다.
제품/서비스 혹은 브랜드에서 기획에 대한 의사결정과 그 근거들을 찾아볼 수 있었고,
다양한 측면에서 대상을 바라보는 연습을 할 수 있었다.
또한, Notion과 Figma라는 유용한 실무 툴을 처음 사용하면서
이에 능숙해질 수 있는 귀한 시간이었다.







.png&blockId=9595041e-e4d5-49d1-94a2-4693b3471b23)
.png&blockId=1e56b7f5-3889-4029-a866-4a7dd00db835)
.png&blockId=615345b0-1613-42a1-a4a1-f4e2ca89d990)
.png&blockId=8d41926f-4c24-4c67-bf54-340b52c9422a)
.png&blockId=ae210e78-4377-43ab-b7a4-4f8d5c0a9dc1)
.png&blockId=a8356f3b-dc27-4b9d-bf54-55cd03bf493b)
.png&blockId=7f8fd0cb-d203-4798-8519-7ef18d00e6c7)